Basic budgeting vs. Sage Intacct Planning (with budgets)
Sage Intacct Planning is an intuitive cloud planning solution that eliminates your reliance on uncontrolled, inflexible, unsecure spreadsheets and replaces them with a real-time single source of financial truth for agile and confident decision-making.
The table below describes key feature differences between basic budgeting, which comes standard with Intacct, and Sage Intacct Planning.
| Feature | Basic budgeting | Planning |
|---|---|---|
| Dimension support | ✔ | ✔ |
| Excel support | ✔ | ✔ |
| Report on budget | ✔ | ✔ |
| Budget vs. Actuals comparison | ✔ | ✔ |
| Cloud-based | ✔ | ✔ |
| Budget line templates | ✔ | |
| Full or partial budget sharing | ✔ | |
| Collaborate in real-time | ✔ | |
| Financial models with formulas | ✔ | |
| What-if scenarios | ✔ | |
| Rolling forecasts | ✔ |
What do I need?
Basic budgeting supports the most fundamental functionality needed when creating a budget. You create a budget in an external spreadsheet application, such as Microsoft® Excel, and then import the spreadsheet into Intacct for use. This solution is recommended for companies with simple budgeting needs.
In contrast, Sage Intacct Planning has features that extend budgeting and planning capabilities to support a year-long, continuous budgeting and planning cycle. This solution is especially useful for companies who need to collaborate on a budget and manage budget lines with multiple department heads or business unit owners. It's also recommended for companies who need more functionality to support a complex budgeting and planning process.
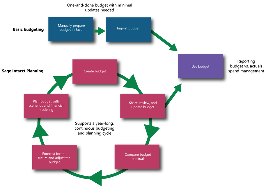
Workflow comparison
Not only does Sage Intacct Planning offer additional features to support more complex business needs, but it also simplifies the process of creating a usable budget.
| Workflow | Basic budgeting | Sage Intacct Planning |
|---|---|---|
| Create budget |
|
|
| Share, review, and update budget | Not supported |
|
| Import budget into Intacct |
|
|
| Use budget |
Reporting Budgets vs. Actuals Spend Management |
|
Though creating a budget is simplified and expanded with Planning, using a budget in Intacct remains the same. You can still report on the budget, compare your budget against your actuals, and enforce spending limits with Spend Management.
If you start out with basic budgeting, you can always grow into Sage Intacct Planning and subscribe later at any time.
See Use Sage Intacct Planning with Sage Intacct for more information about how Sage Intacct Planning interacts with Intacct.